近日,德赢VWIN官方网站贾仁勇教授课题组在国际病毒学权威期刊Journal of Virology在线发表题为“Duck Tembusu virus NS3 protein induces apoptosis by activating the PERK/PKR pathway and mitochondrial pathway”(鸭坦布苏病毒NS3蛋白激活PERK/PKR、线粒体通路诱导细胞凋亡机制)研究论文(论文链接https://doi.org/10.1128/jvi.01497-23)。首次发现鸭坦布苏病毒(Duck Tembusu Virus,DTMUV)NS3蛋白激活PERK/PKR、线粒体通路诱导细胞凋亡机制的最新研究成果。
鸭坦布苏病毒是一种新兴的致病性黄病毒,在蚊子、鸟类和哺乳动物细胞中复制良好。虽然目前尚未有DTMUV感染人类相关报道,但在养鸭业工人血清样本检出DTMUV抗体,说明DTMUV已扩大感染宿主范围并对人类健康构成潜在威胁,深入探讨DTMUV致病机制对于识别潜在抗病毒靶点至关重要。
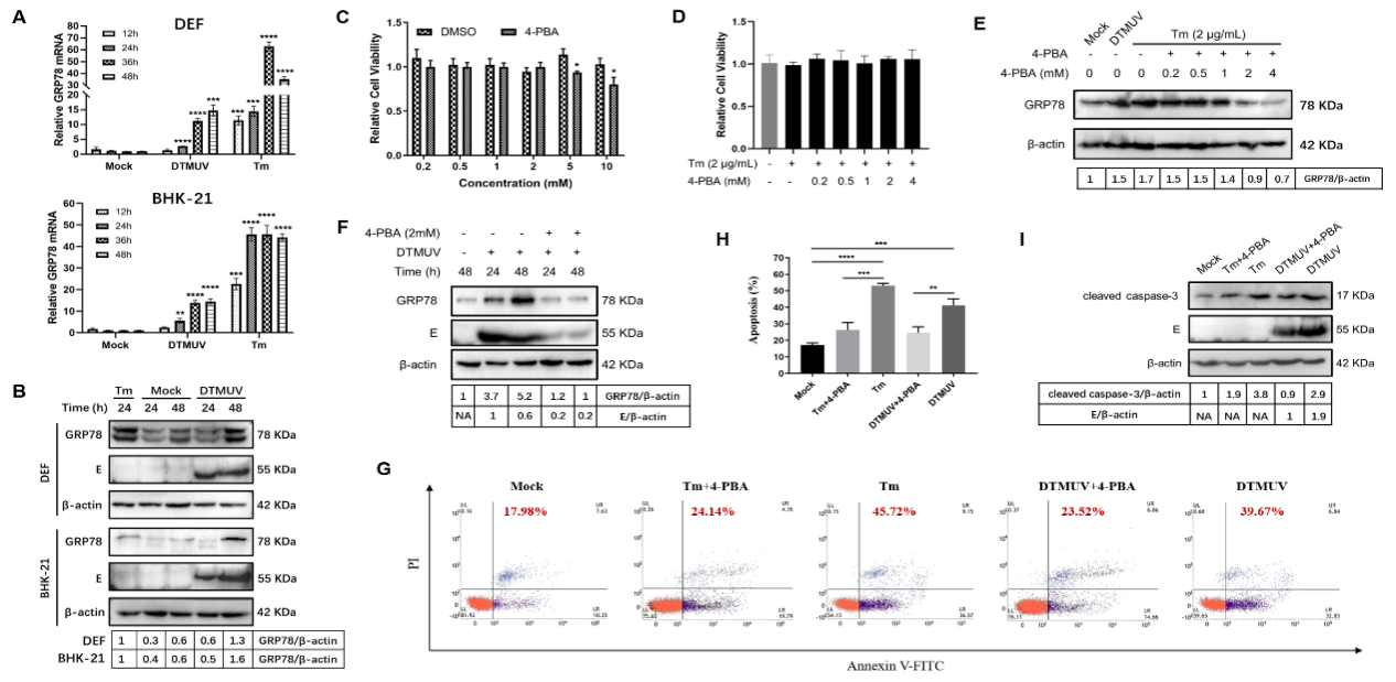
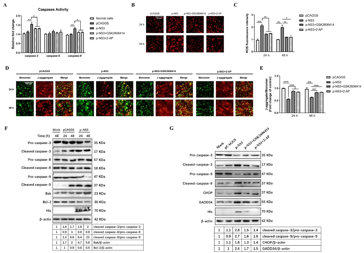
该研究发现DTMUV通过内质网应激通路(ERS, Endoplasmic Reticulum Stress)诱导细胞凋亡,导致DTMUV增殖受损,并证实了DTMUV非结构蛋白3(NS3)是主要凋亡诱导剂,可激活ERS三个分支(PERK,IRE1,ATF6)。NS3不但经PERK/PKR途径激活PERK-eIF2α上调促凋亡蛋白CHOP和GADD34诱导细胞凋亡,而且与电压依赖性阴离子通道2(VDAC2)相互作用,经线粒体途径抑制抗凋亡蛋白VDAC2,并伴有线粒体膜电位(MMP,Mitochondrial membrane potential)去极化和细胞内活性氧(ROS,Reactive oxygen species)积累,为进一步阐释了DTMUV致病机制、识别潜在抗病毒靶点提供重要理论依据,也为探索其他黄病毒致病机制提供重要参考。
预防兽医学博士研究生潘钰虹为第一作者,硕士研究生蔡文俊为并列第一作者,程安春教授和贾仁勇教授为共同通讯作者。该研究得到了国家自然科学基金(31902267)和四川省自然科学基金(2022NSFSC0078)等课题资助。
据悉,该课题组在解析鸭坦布苏病毒利用宿主SOCS1蛋白调控I型干扰素信号研究中,连续在Journal of Virology刊物上发表题目分别为“Duck Tembusu Virus Inhibits Type I Interferon Production through the JOSD1-SOCS1-IRF7 Negative-Feedback Regulation Pathway”(论文链接https://doi.org/10.1128/jvi.00930-22)和“RNF123 mediates ubiquitination and degradation of SOCS1 to regulate type I interferon production during Duck Tembusu Virus infection”(论文链接https://doi.org/10.1128/jvi.00095-23)的最新成果,为阐释DTMUV致病机制研究提供了重要理论基础。

图 ERS参与DTMUV诱导的细胞凋亡

图 DTMUV NS3通过PERK/PKR途径激活线粒体凋亡途径